Self-Service PCBA Ordering Platform (SAS)
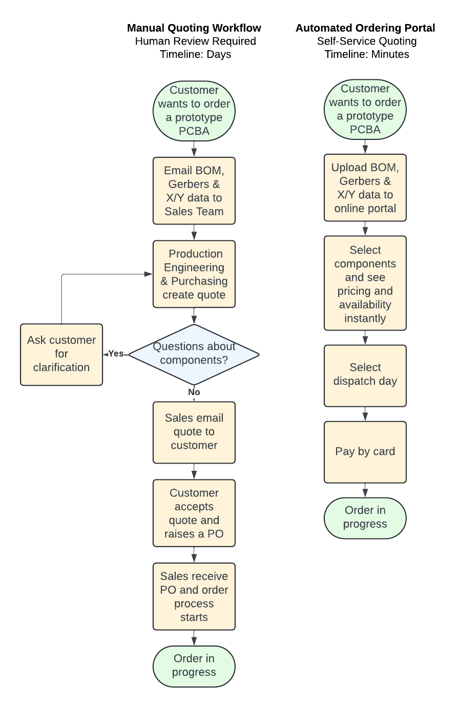
Reduced quote turnaround from weeks to minutes by automating PCB prototyping workflows. Built customer-facing and internal tools for BOM matching, real-time quoting, order management, and stock/invoicing operations.
Node.jsMySQLJavaScriptjQueryREST APIsFull-Stack DevelopmentE-CommerceAutomationCustomer PortalInternal Tool


💥 Impact
Reduced quote times from several weeks to minutes. Improved customer experience and accelerated prototyping, resulting in strong adoption and satisfaction.
✨ Highlights
Watching customers use the platform live and evolving the product directly from their feedback was especially rewarding.
📝 Details
- Public site with marketing content, quoting, and login portal.
- Automated journey: BOM upload → component matching → PCB specs → instant quote → payment.
- Internal portal for order, stock, invoice, and user management.
- Real-time component sourcing and pricing through supplier API integrations.
🤝 Contributions
- Engineered BOM-matching algorithms with live supplier API integrations.
- Built full customer workflow: PCB specs, file uploads, instant quoting, and Stripe checkout.
- Developed internal tools for order tracking, stock booking, invoicing, and user management.
- Led work across backend, frontend, database, and also supported UX, marketing, and SEO.
🗓️ Timeline
Launched v1 in 8 months, with agile iterations and enhancements over the following 6 months.
🧑🤝🧑 Team
One of two developers collaborating closely with the operations manager; shared ownership across product design and delivery.